以投資者的角度來看,BP至少要說清楚那些事? 以「健身房」為例
副研究員林金榮 (2026/01/13) 《永續學院編輯室》

前言
鑒於台灣創業風氣興盛,但常發生投資者總是在BP上看不到可以做為決策的資訊,以下就投資者在做決策時,會期待看到的資訊,作個簡要的說明
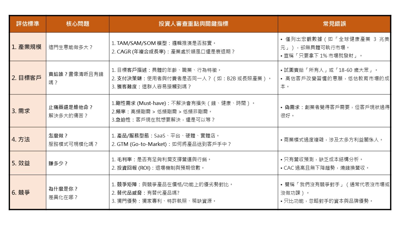
作為投資者,看 BP 的核心不在於精美的排版,而在於「邏輯」與「商業價值的可驗證性」。以下從六大維度(產業規模、目標客戶、需求、解決方案、效益、競爭),拆解評估標準,並在附上一個模擬個案。
第一部分:六個投資評估標準
此表格用於快速掃描 BP 的邏輯,及檢驗商業價值
TAM / SAM / SOM 市場規模模型詳解
投資者利用此模型來判斷創業者是「畫大餅」還是「腳踏實地」。
1. TAM (Total Addressable Market) —— 潛在總市場
- 定義:你的「想像」邊界。在沒有競爭對手的前提下,理論上你能服務到的最大市場。
- 作用:告訴投資人這個生意的天花板有多高。
- 【銀力世代】案例:
- 全台灣 55-75 歲人口(約 500 萬人)× 潛在年健康消費支出。
- 意義:如果全台灣的長輩都來運動,這是一個千億級別的產業。
2. SAM (Serviceable Available Market) —— 可服務市場
- 定義: 扣除地理限制、法規限制或產品適用性後,你真正能觸及的市場。
- 作用:篩選掉不切實際的部分,展現客觀的市場現實。
- 【銀力世代】案例:
- TAM 雖然大,但我們是實體店。
- SAM = (六都精華區人口) × (具備每月 2,000 元以上可支配所得) × (有健康意識/亞健康狀態)。
- 意義:這排除了住偏鄉、經濟困難或臥床失能的長輩。
❤️ 更多精彩內容,註冊立即閱讀 ❤️
商業計畫書、投資評估、TAM/SAM/SOM、銀髮健身、超高齡社會、AI數據資產、會員經濟、LTV/CAC、社區型服務、長照預防
分享: